Instance Verification Kit (IVK)
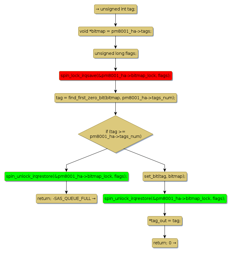
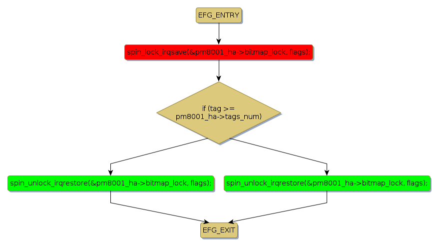
spin lock @ [2927+50+/linux-3.19-rc1/drivers/scsi/pm8001/pm8001_sas.c]
Instance Signature: bitmap_lock
|
The Matching Pair Graph:
|
|
Function Name
|
Control Flow Graph (CFG)
|
Events Flow Graph (EFG)
|
Source Correspondence
|
|
pm8001_tag_alloc
|
|
|
[2783+16+/linux-3.19-rc1/drivers/scsi/pm8001/pm8001_sas.c]
|